Products

Categories

Engraving spindle SY-52.2-20K-1.04kW-PM

Engraving spindle SY-52.2-20K-1.04kW-PM

Specification

Housing Diameter (mm) ϕ52h6
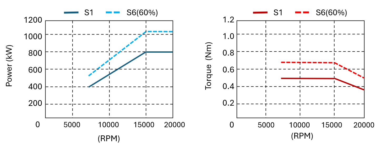
Operating Speed (RPM) 20,000
Power S1/S6 (kW) 0.8/1.04
Nominal Speed (RPM) 15,000
Voltage (V) 220V
Motor Type Synchronous
Torgue S1/S6 (Nm) 0.5/0.67
Bearing Lubrication Grease
Tool Interface SD-16
Motor Cooling Air
Axial Rigidity (N/um) 21
Radial Rigidity (N/um) 28

Features

  • Permanent Magnet Motor : Energy-efficient PM motor delivers high power and boosts spindle performance.
  • Air Cooling : Air-cooled system eliminates need for chillers and reduces operational cost.
  • Air Sealing Design: Protective air sealing prevents debris ingress and extends spindle lifespan.
  • Grease Lubrication: Economical one-time grease system ensures simple maintenance.
  • Green Energy Design : Low carbon, energy-saving features aligned with sustainable manufacturing.

Dimensions

Motor Characteristics