Products

Categories

High-Speed Dressing Spindle SYD-72-16K-0.6kW

High-Speed Dressing Spindle SYD-72-16K-0.6kW

Specification

Housing Diameter (mm) ϕ72
Operating Speed (RPM) 16,000
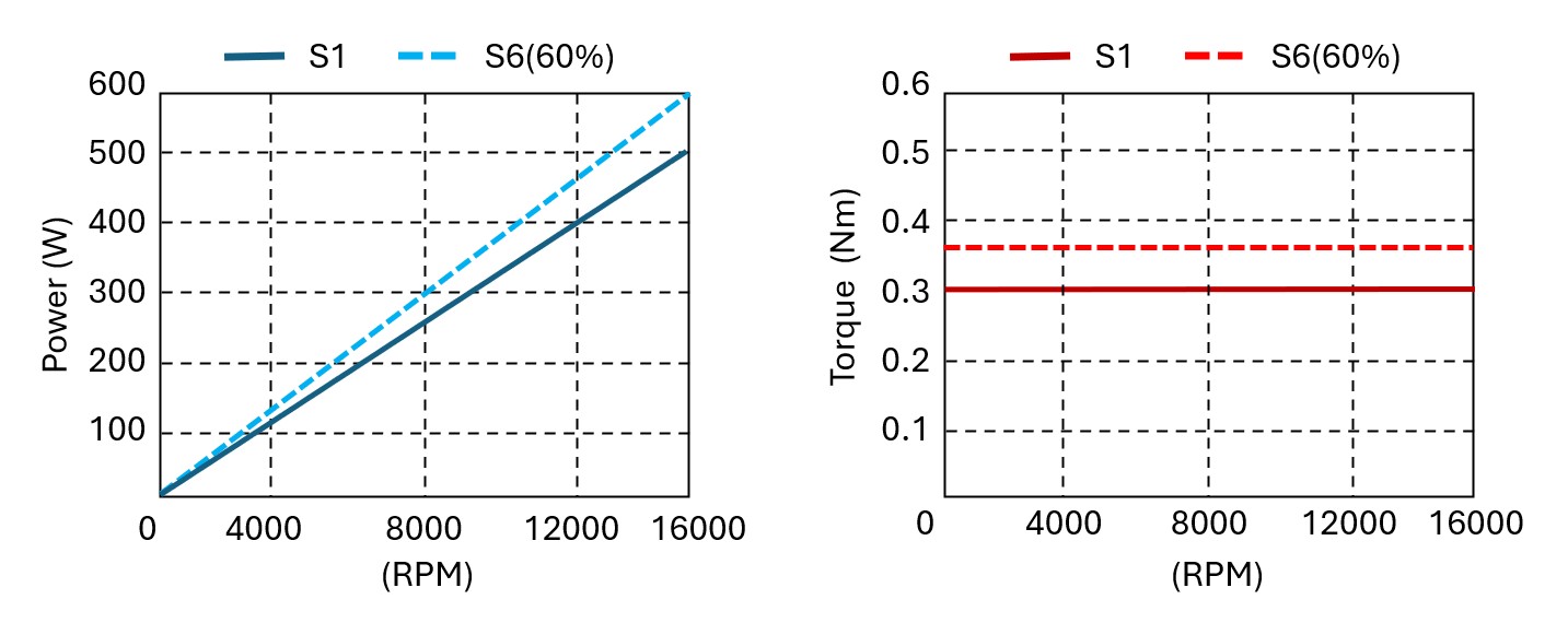
Power S1/S6 (kW) 0.5/0.6
Nominal Speed (RPM) 16,000
Voltage (V) 220
Motor Type Asynchronous
Torgue S1/S6 (Nm) 0.3/0.36
Bearing Lubrication Grease
Tool Interface ϕ40*10
Motor Cooling Water
Axial Rigidity (N/um) 68
Radial Rigidity (N/um) 53

Features

  • Air Sealing Design: Protective air sealing prevents debris ingress and extends spindle lifespan.
  • High Precision: Spindle runout below 2μm ensures consistent accuracy for precision manufacturing.
  • Thermal Control: Integrated water-cooling suppresses thermal growth and stabilizes temperature.
  • Grease Lubrication: Economical one-time grease system ensures simple maintenance.
  • Low Vibration: Achieves G0.4 dynamic balance for reduced vibration and improved surface finish.

Dimensions

Motor Characteristics