Products

Categories

High-Speed Dressing Spindle SYD-72-16K-0.7kW-PM

High-Speed Dressing Spindle SYD-72-16K-0.7kW-PM

Specification

Housing Diameter (mm) ϕ72
Operating Speed (RPM) 16,000
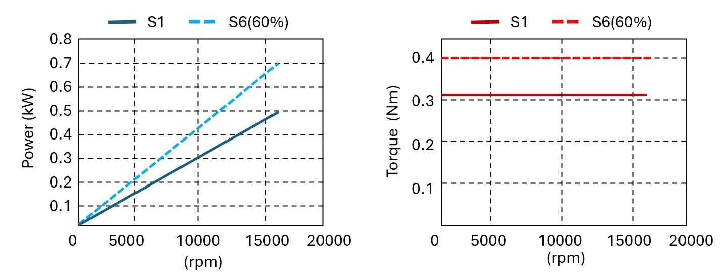
Power S1/S6 (kW) 0.5/0.7
Nominal Speed (RPM) 16,000
Voltage (V) 220
Motor Type Synchronous
Torgue S1/S6 (Nm) 0.31/0.4
Bearing Lubrication Grease
Tool Interface ϕ40*10
Motor Cooling Air
Axial Rigidity (N/um) 68
Radial Rigidity (N/um) 53

Features

  • Permanent Magnet Motor : Energy-efficient PM motor delivers high power and boosts spindle performance.
  • Air Cooling : Air-cooled system eliminates need for chillers and reduces operational cost.
  • Air Sealing Design: Protective air sealing prevents debris ingress and extends spindle lifespan.
  • Green Energy Design: Low carbon, energy-saving features aligned with sustainable manufacturing.
  • High Precision: Spindle runout below 2μm ensures consistent accuracy for precision manufacturing.

Dimensions

Motor Characteristics