Products

Categories

High-Speed Dressing Spindle SYD-80-16K-1.6kW

High-Speed Dressing Spindle SYD-80-16K-1.6kW

Specification

Housing Diameter (mm) ϕ80
Operating Speed (RPM) 16,000
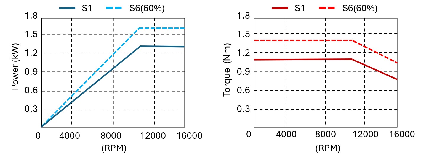
Power S1/S6 (kW) 1.3/1.6
Nominal Speed (RPM) 11,000
Voltage (V) 220
Motor Type Asynchronous
Torgue S1/S6 (Nm) 1.1/1.4
Bearing Lubrication Grease
Tool Interface ϕ40*10
Motor Cooling Water
Axial Rigidity (N/um) 90
Radial Rigidity (N/um) 75

Features

  • Air Sealing Design: Protective air sealing prevents debris ingress and extends spindle lifespan.
  • High Precision: Spindle runout below 2μm ensures consistent accuracy for precision manufacturing.
  • Thermal Control: Integrated water-cooling suppresses thermal growth and stabilizes temperature.
  • Grease Lubrication: Economical one-time grease system ensures simple maintenance.
  • Low Vibration: Achieves G0.4 dynamic balance for reduced vibration and improved surface finish.

Dimensions

Motor Characteristics