Products

Categories

High Power Dressing Spindle SYD-80-16K-4.4kW-PM

High Power Dressing Spindle SYD-80-16K-4.4kW-PM

Specification

Housing Diameter (mm) ϕ80
Operating Speed (RPM) 16,000
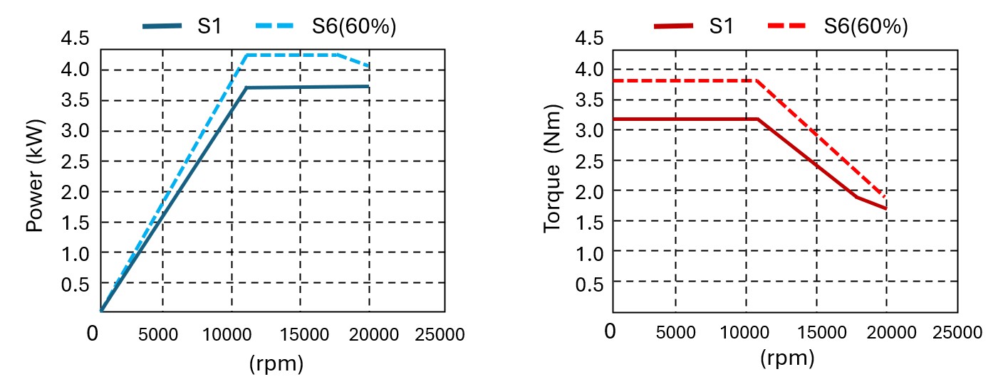
Power S1/S6 (kW) 3.7/4.4
Nominal Speed (RPM) 11,000
Voltage (V) 220
Motor Type Synchronous
Torgue S1/S6 (Nm) 3.2/3.8
Bearing Lubrication Grease
Tool Interface ϕ40*10
Motor Cooling Water
Axial Rigidity (N/um) 90
Radial Rigidity (N/um) 75

Features

  • Permanent Magnet Motor: Energy-efficient PM motor delivers high power and boosts spindle performance.
  • Air Sealing Design: Protective air sealing prevents debris ingress and extends spindle lifespan.
  • Green Energy Design: Low carbon, energy-saving features aligned with sustainable manufacturing.
  • High Precision: Spindle runout below 2μm ensures consistent accuracy for precision manufacturing.
  • Grease Lubrication: Economical one-time grease system ensures simple maintenance.

Dimensions

Motor Characteristics