Products

Categories

High-Speed External Grinding Spindle SYE-185-4K-4.5kW

High-Speed External Grinding Spindle SYE-185-4K-4.5kW

Specification

Housing Diameter (mm) ϕ185
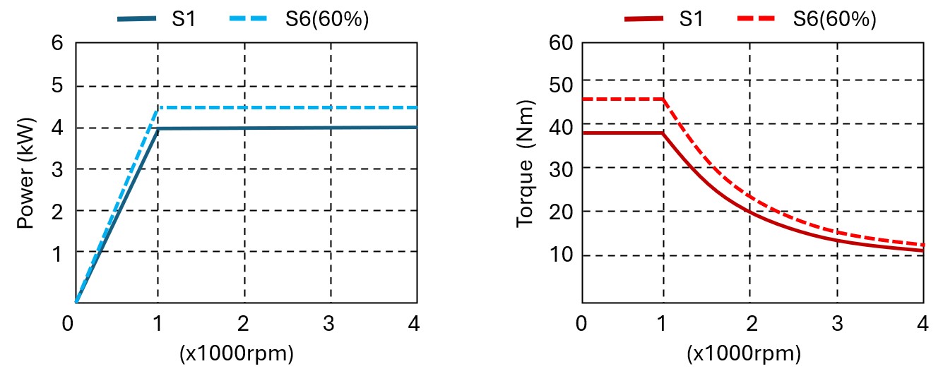
Operating Speed (RPM) 4,000
Power S1/S6 (kW) 4/4.5
Nominal Speed (RPM) 1,000
Voltage (V) 220
Motor Type Asynchronous
Torgue S1/S6 (Nm) 38.2/44.8
Bearing Lubrication Grease
Tool Interface ⊿ 5°
Motor Cooling Water

Features

  • High Precision: Spindle runout below 2μm ensures consistent accuracy for precision manufacturing.
  • Grease Lubrication: Economical one-time grease system ensures simple maintenance.
  • Air Sealing Design: Protective air sealing prevents debris ingress and extends spindle lifespan.
  • High Rigidity: Multi-bearing design increases rigidity and load capacity for heavy-duty machining.
  • Customizable Configuration: Tool interface and coolant-through options tailored to specific machining needs.

Dimensions

Motor Characteristics