Products

Categories

High Speed Internal Grinding Spindle SYG-120-60K-12kW

High Speed Internal Grinding Spindle SYG-120-60K-12kW

Specification

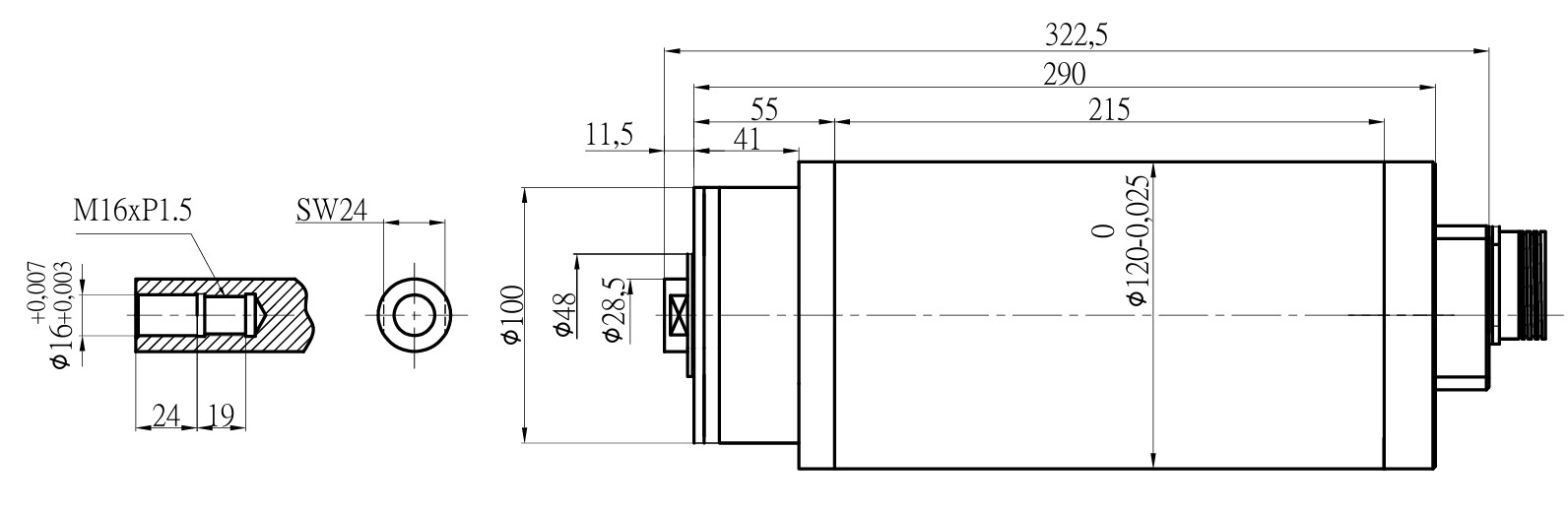
Housing Diameter (mm) ϕ120h6
Operating Speed (RPM) 60,000
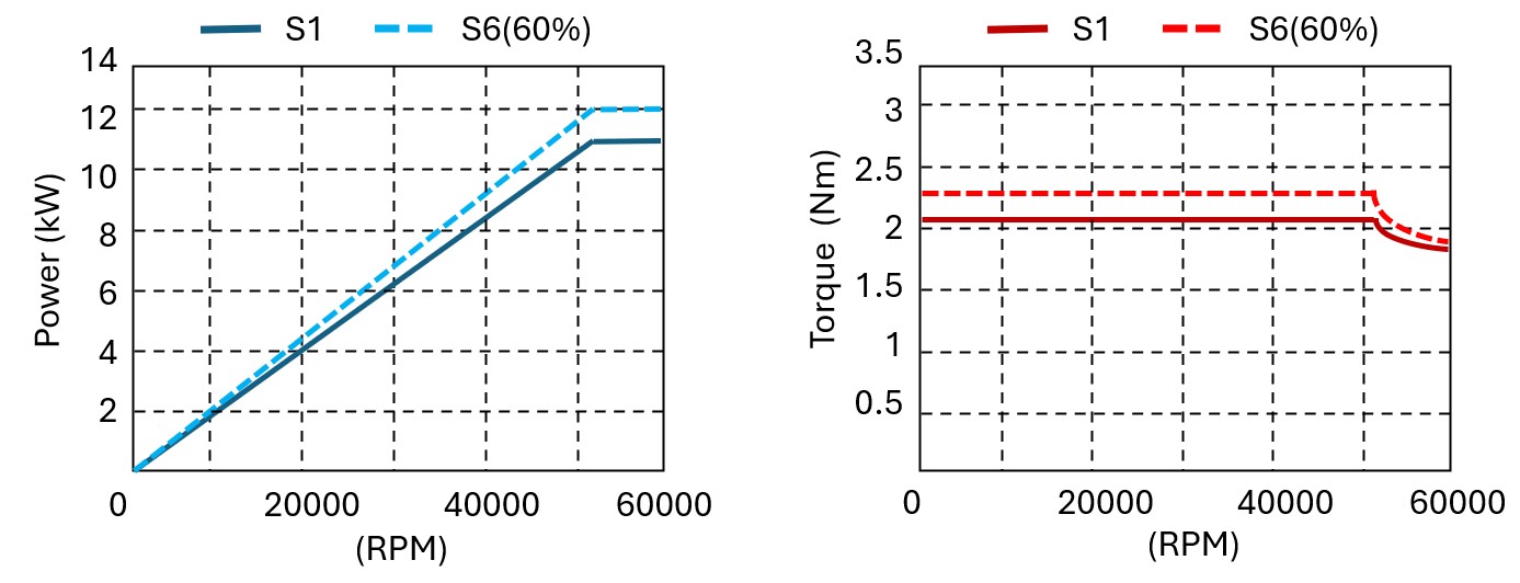
Power S1/S6 (kW) 11/12
Nominal Speed (RPM) 51,000
Voltage (V) 350
Motor Type Asynchronous
Torgue S1/S6 (Nm) 2.1/2.3
Bearing Lubrication Oil-Air
Tool Interface M16*P1.5 / HSK-C25
Motor Cooling Water
Axial Rigidity (N/um) 60
Radial Rigidity (N/um) 89

Features

  • Precision Micro Machining: Ideal for small bore grinding with stable, high-resolution performance.
  • Low Vibration: Achieves G0.4 dynamic balance for reduced vibration and improved surface finish.
  • High Precision: Spindle runout below 2μm ensures consistent accuracy for precision manufacturing.
  • Ceramic Bearings: High-durability ceramic bearings with low thermal expansion ensure long-term accuracy.
  • Stable Lubrication: Oil-air lubrication delivers consistent performance and extends spindle life.

Dimensions

Motor Characteristics