Products

Categories

High Speed Internal Grinding Spindle SYG-120-45K-17kW

High Speed Internal Grinding Spindle SYG-120-45K-17kW

Specification

Housing Diameter (mm) ϕ120h6
Operating Speed (RPM) 45,000
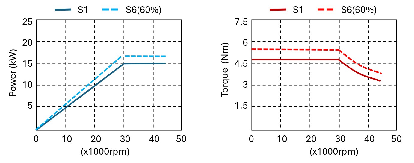
Power S1/S6 (kW) 15/17
Nominal Speed (RPM) 30,000
Voltage (V) 350
Motor Type Asynchronous
Torgue S1/S6 (Nm) 4.8/5.5
Bearing Lubrication Oil-Air
Tool Interface M28*P1.5 / HSK-C32
Motor Cooling Water
Axial Rigidity (N/um) 98
Radial Rigidity (N/um) 122

Features

  • Precision Micro Machining: Ideal for small bore grinding with stable, high-resolution performance.
  • Low Vibration: Achieves G0.4 dynamic balance for reduced vibration and improved surface finish.
  • Stable Lubrication: Oil-air lubrication delivers consistent performance and extends spindle life.
  • Ceramic Bearings: High-durability ceramic bearings with low thermal expansion ensure long-term accuracy.
  • Thermal Control: Integrated water-cooling suppresses thermal growth and stabilizes temperature.

Dimensions

Motor Characteristics