Products

Categories

High Power Internal Grinding Spindle SYG-150-30K-23kW

High Power Internal Grinding Spindle SYG-150-30K-23kW

Specification

Housing Diameter (mm) ϕ150h6
Operating Speed (RPM) 30,000
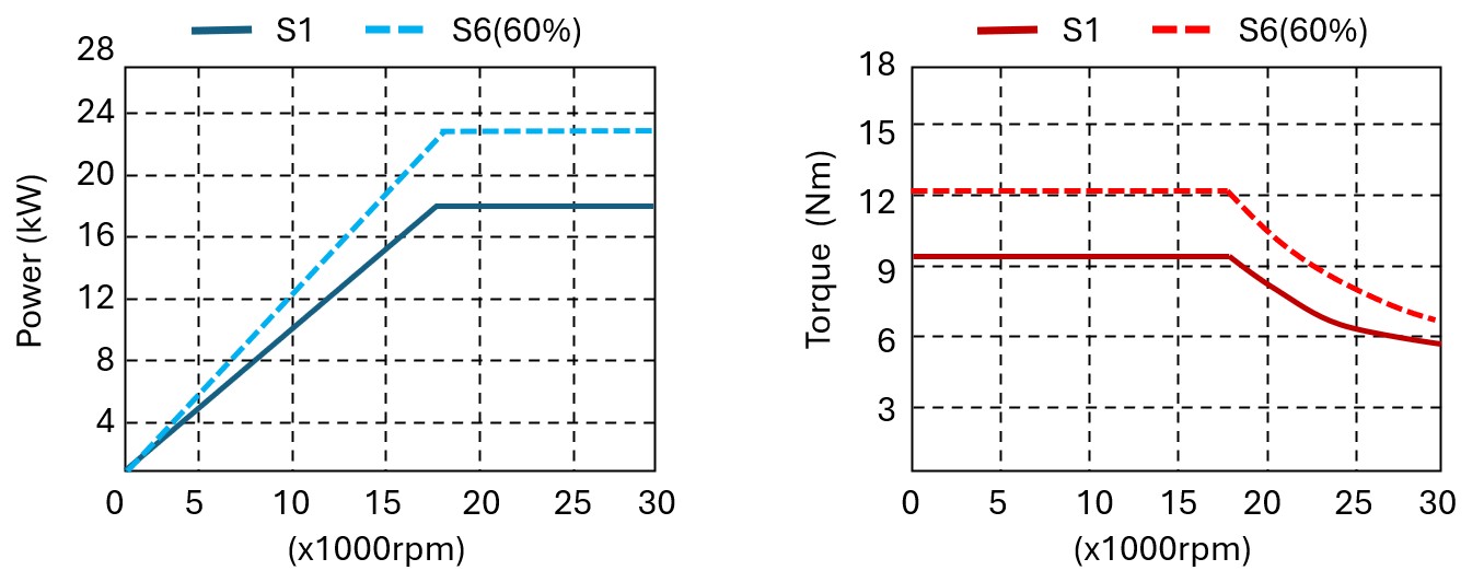
Power S1/S6 (kW) 18/23
Nominal Speed (RPM) 18,000
Voltage (V) 350
Motor Type Asynchronous
Torgue S1/S6 (Nm) 9.55/12.2
Bearing Lubrication Oil-Air
Tool Interface M32*P2.0 / HSK-C50
Motor Cooling Water
Axial Rigidity (N/um) 125
Radial Rigidity (N/um) 200

Features

  • High-power spindle design: Delivers strong and stable output, ideal for heavy cutting, enhancing efficiency and machining quality.
  • Low Vibration: Achieves G0.4 dynamic balance for reduced vibration and improved surface finish.
  • High Precision: Spindle runout below 2μm ensures consistent accuracy for precision manufacturing.
  • Ceramic Bearings: High-durability ceramic bearings with low thermal expansion ensure long-term accuracy.
  • Thermal Control: Integrated water-cooling suppresses thermal growth and stabilizes temperature.

Dimensions

Motor Characteristics