Products

Categories

High Speed Internal Grinding Spindle SYG-150-42K/11

High Speed Internal Grinding Spindle SYG-150-42K/11

Specification

Housing Diameter (mm) ϕ150h6
Operating Speed (RPM) 42,000
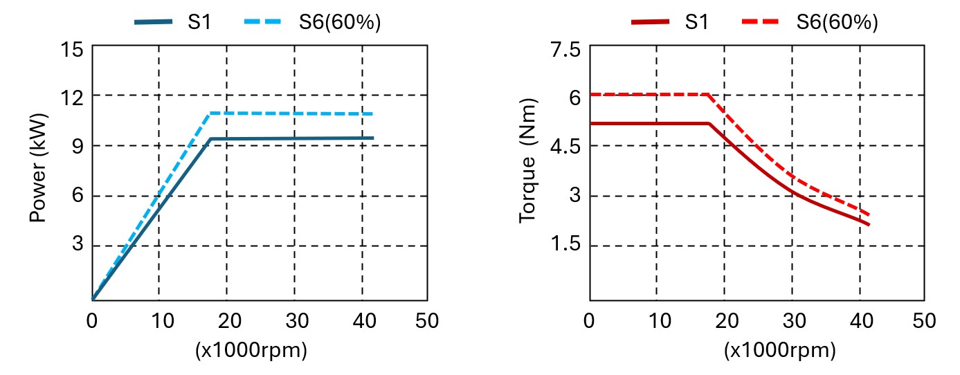
Power S1/S6 (kW) 9.5/11
Nominal Speed (RPM) 18,000
Voltage (V) 220/380V
Motor Type Asynchronous
Torgue S1/S6 (Nm) 5.1/6.0
Bearing Lubrication Oil-Air
Tool Interface M22*P2.0 HSK-C32
Motor Cooling Water
Axial Rigidity (N/um) 86
Radial Rigidity (N/um) 146

Features

  • Precision Micro Machining: Ideal for small bore grinding with stable, high-resolution performance.
  • Low Vibration: Achieves G0.4 dynamic balance for reduced vibration and improved surface finish.
  • Stable Lubrication: Oil-air lubrication delivers consistent performance and extends spindle life.
  • Ceramic Bearings: High-durability ceramic bearings with low thermal expansion ensure long-term accuracy.
  • Thermal Control: Integrated water-cooling suppresses thermal growth and stabilizes temperature.

Motor Characteristics